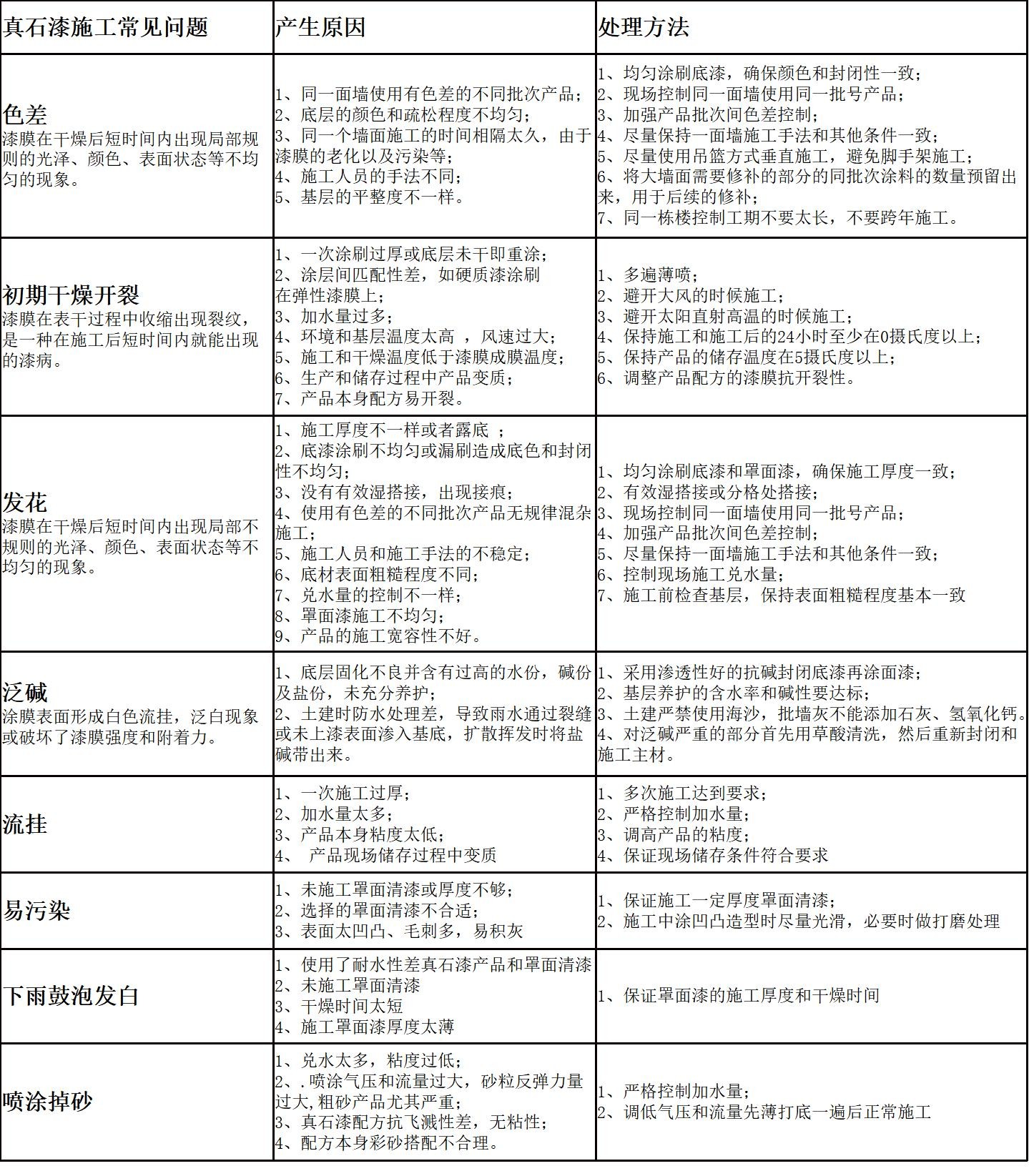
好来屋教你如何解决真石漆施工常见问题

来源:   浏览量:8173    更新时间:2014-12-02

外墙真石漆装修,首选好来屋装饰

好来屋教你如何解决真石漆施工常见问题



真石漆施工流程


各项施工工序要求:

1.基层要求:

涂漆前基材面要达到《建筑涂饰工程施工及验收规程 JGJ/T 29-2003》和 《建筑工程施工质量验收统一标准》GB50300的相关要求要求。涂料工程对基层的基本要求为基层应坚固,平整,平整度应小于2mm/2m,无灰尘、铁锈、油迹,无空鼓、裂缝、粉化、脱皮、起砂、长霉等现象;阴阳角顺直,基层表面应达到足够强度,含水率<10%,PH<10。

2.刷涂黑色底漆

一般采用辊涂或喷涂施工,只要将底漆均匀地涂刷于基层表面即可,不漏涂。施工温度5-35℃,底漆用量约0.145kg/㎡(稀释比例20%以内)。

3、按照需求做分格线

按照工程要求做分格线的预埋。底漆干燥后在基层表面画分格线(外墙涂料)并用美纹纸粘贴,或用遮栏框固定在基层表面,遮栏框的四周应留有标记,便于施工后取出。

4.喷涂真石漆

采用合适喷嘴的喷枪,调整好空气压缩机的压力,小面积试喷好效果后,喷涂真石漆层。

5.适时揭除美纹纸

选择合适时间揭除美纹纸,完成效果。

6.打磨

真石漆层干燥后,采用400-600目砂纸,轻轻抹平真石漆表面凸起砂料及尖角,切忌用力过猛。并用压缩空气喷扫干净。

7.做罩面清漆层

采用喷涂、刷涂、辊涂均可,一般应涂刷二遍,施工温度不得低于5℃,完全干燥需要7天,喷涂量约0.08-0.15L/㎡(每遍)。每遍必须涂刷均匀不得漏涂。





> 相关新闻
关注我们follow us

扫描二维码关注我们

联系我们contact us
服务热线:027-8587-8008
公司传真:027-8562-0221
公司邮箱:2900830596@qq.com
公司地址:武汉市武昌区汉街总部国际万达尊A座9层沙湖会
网站首页 走进好来屋业务领域案例展示
新闻中心人力资源 联系我们

版权所有:武汉好来屋装饰工程有限公司
鄂ICP备15019167号-1